网站支持IPv6
微信公众号
欢迎访问万彩网网站! 今天是:
首页
万彩网
县级工会加强年
通知公告
机构简介
市总简介
市总领导
万彩网概况
工会要闻
最新动态
柳城县总工会
鹿寨县总工会
融安县总工会
融水县总工会
三江县总工会
柳北区总工会
城中区总工会
鱼峰区总工会
柳南区总工会
柳江区总工会
柳东新区工会
阳和新区工会
民主管理
职工之家
厂务公开民主管理
绩效宣传
文明创建
民族团结进步
双拥宣传
关爱帮扶
农民工服务
助学帮扶
职工心理
当前位置:
首页
>
民主管理
>
职工之家
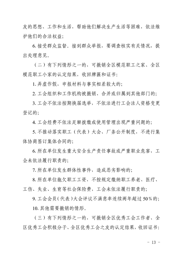
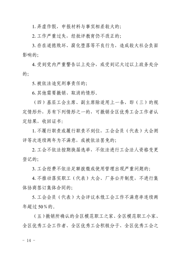
自治区总工会关于印发《广西壮族自治区总工会关于开展全区模范职工之家、全区模范职工小家创建活动和全区优秀工会工作者确认的办法》的通知
来源: 柳州总工会  | 发布日期: 2022-07-08 11:57   | 作者: 管理员
附件:
自治区总工会关于印发《广西壮族自治区总工会关于开展全区模范职工之家、全区模范职工小家创建活动和全区优秀工会工作者确认的办法》的通知
相关附件:
相关文档:
打印
关闭
分享本页面至: